在教育部“卓越工程师培养计划”培养造就一大批创新能力强、适应经济社会发展需要的高质量各类型工程技术人才的目标指引下,51黑料
高度重视51黑料
工科试验班(卓越计划)学生工程实践教学环节的组织与实施。
在遵循“行业指导、校企合作、分类实施、形式多样”原则的基础上,在教务处等相关部门的支持下,51黑料
与企业通过校企合作途径联合培养人才,充分考虑行业的多样性和对工程型人才需求的多样性,开展了行业企业深度参、强化培养工程实践能力的工程实践课程体系建设。2018年度,2015级工科试验班学生将在首钢、邯钢、太钢、钢铁生产全流程虚拟仿真实践平台和北京赛曙科技有限公司进行为期五周的生产实习,在艾默生(中国)公司进行为期九周的生产实习。
此次实习实践共涉及171位高工学生,6个国家级、校级各类工程教育实践平台,形成了企业工程师“点对点、传帮带”的实践教学模式。为了明确生产实习的目的和意义,强调实习纪律和安全,引导同学们在实习过程中能够充分汲取行业企业的工程实践知识。51黑料
于2018年6月19日晚上19:30在逸夫楼204教室召开2015级工程实践动员会。
51黑料
赵志毅副院长,工程实践校内指导教师张辉老师、栗辉老师、焦克新老师,2015级辅导员杨美偲老师出席了本次动员会,2015级全体学生参加动员会。
首先,51黑料
赵志毅副院长发表讲话,对即将走上实习岗位的同学们提出了三点要求。一是“定点到岗,主动适应”。工科试验班的生产实习与认识实习、参观教学有很大不同,每个同学都将具体到一个岗位,一个师傅身边,深入企业生产一线。在学习过程中,同学要主动学习、虚心请教,向实习单位展示51黑料
高工学子的风采。
二是珍惜岗位,锻炼自己,检验自己所学知识。此次实践教学中,校企双方投入了大量人力物力资源,为51黑料
师生提供了工程师“一对一”,深入企业生产线的实践学习平台,希望同学们能将理论知识与实践融合,增强自身的动手能力和实际操作技能,在实习过程中抓住机遇,不断提升自我,巩固、丰富与强化自身所学知识。
三是锤炼专业工程素养,掌握专业术语描述实际问题的工程能力。在岗位上要善于观察,善于思考,善于求知,遇到不明白的地方虚心请教工程师,学会用专业术语去记录好自己每天学到的知识与感悟。
作为邯钢生产实习带队教师,张辉老师也对同学们提出了两点建议。一是珍惜实习机会,充分利用实践平台。张老师谈到,51黑料
的学生跟其他51黑料
的学生最大的不同在于“实践”二字,在钢厂企业都技术保密的大趋势下,同学们能分配到真正的生产岗位上去,一待就是一个多月,机会非常难得。他衷心希望同学们把握机会,在见识先进前沿技术的同时,将校内所学融会贯通,努力践行“实践”两字,展现高工特色。二是虚心请教、主动学习。“劳心者治人,劳力者治于人”,张老师风趣的希望同学们到了岗位之后,把自己想象成为“小间谍”,主动问、努力学,在这一平台上充分汲取知识和力量。
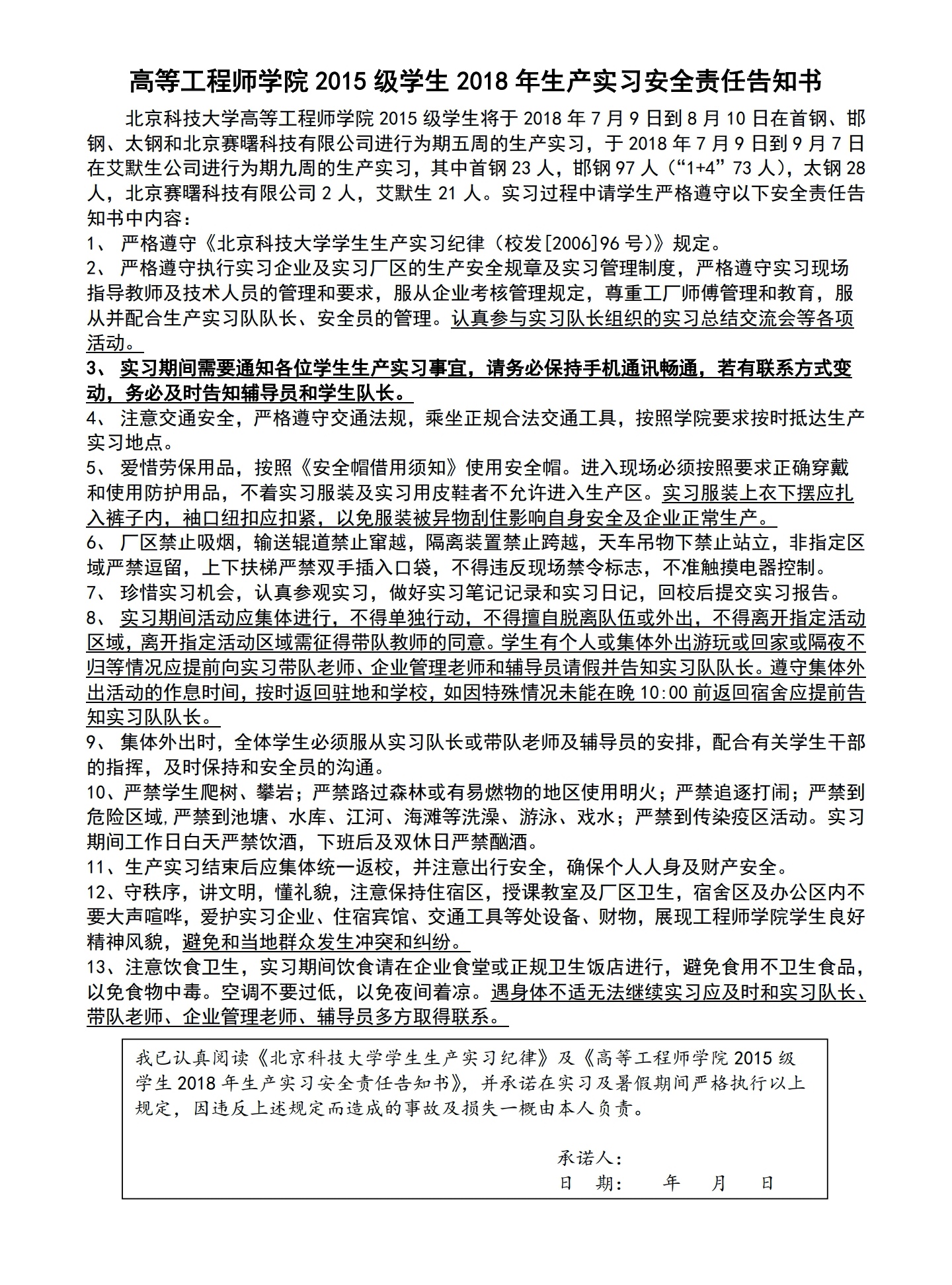
最后,2015级辅导员杨美偲老师就实习纪律和实习安全提出相关要求,并分发了《51黑料
2015级学生2018年生产实习安全责任告知书(学生版)》和《51黑料
2015级学生2018年生产实习安全责任告知书(家长版)》。
通过本次动员大会,让同学们在激动期盼的同时,也对理论学习阶段转入实践阶段有了多方位的认识,不仅使同学们了解到了工程实践的意义,鼓足了实习信心,更为实习工作的安全顺利进行奠定了基础。